Amplituda i opóźnienie fazowe wychylenia

   Oscylator poddany działaniu harmonicznej (czyli sinusoidalnej) siły wymuszającej po osiągnięciu stanu ustalonego drga wokół swego położenia równowagi z niezmienną amplitudą. Zależy ona od stałych dla danego układu parametrów: \(m\) (masa oscylatora), \(\omega _{0}\) (częstość swobodnych drgań własnych oscylatora – czyli drgań zachodzących pod nieobecność zarówno sił wymuszających jak i tłumiących), \(\beta\) (współczynnik tłumienia) oraz od parametrów siły wymuszającej: \(F_{0}\) (amplituda siły wymuszającej) i \(\Omega\) (częstość siły wymuszającej).  Wzór na amplitudę \(A\)  ma następującą postać: 

   Szczególnie istotna jest zależność amplitudy od częstości \(\Omega\).  Dla konkretnie ustalonego niewielkiego tłumienia zależność tę ilustruje poniższy wykres:

   Jest to tzw. krzywa rezonansowa. Jej charakterystyczną cechą jest występowanie wyraźnego maksimum dla częstości wymuszającej zbliżonej do częstości drgań swobodnych układu

   Oscylator drgający pod wpływem harmonicznej siły wymuszającej jest na ogół nieco „z tyłu” za nią. Wynika to z opóźnionej reakcji układu na wymuszenie – tym bardziej opóźnionej im większa jest częstość siły wymuszającej. Wzór na opóźnienie fazowe \(\Theta\) ma następującą postać: 

   Z jego analizy wynika, iż opóźnienie fazowe wychylenia rośnie wraz ze wzrostem częstości siły wymuszającej od około zera dla znikomych wartości \(\Omega\), poprzez \(\pi / 2\) dla \(\Omega\) równej częstości swobodnych drgań własnych \(\omega _{0}\) , aż do \(\pi\) dla \(\Omega\) dążącego do nieskończoności (w praktyce chodzi po prostu o bardzo duże częstości oscylacji siły wymuszającej). Omówioną tendencję zmian \(\Theta\)  w funkcji \(\Omega\) ilustruje poniższy wykres:

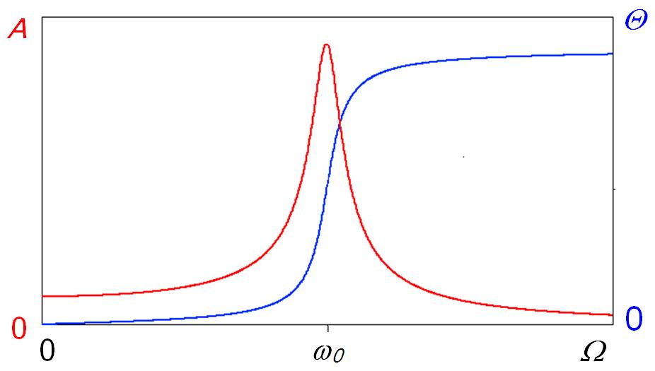
   Porównajmy na wspólnym wykresie przebiegi amplitudy \(A\)  i opóźnienia fazowego \(\Theta\) w zależności od częstości siły wymuszającej \(\Omega\)

   Jak widać, strefa gwałtownych zmian opóźnienia fazowego (od okolic zera do okolic \(\pi\)) pokrywa się mniej więcej ze strefą ekstremalnie dużych wartości amplitudy wychylenia układu z położenia równowagi. 

 

 

Masz za sobą 100% lekcji
100%